X
acutecaretesting.org
+
ラジオメーターについて
+
学術資料/文献
諏訪先生の血液ガス博物館
論文リスト
基礎と臨床
ハンドブック
QAジャーナル
+
ラーニング
血液ガスと透析
血液ガスと医療安全
FAQ
臨床・検査基礎講座
用語集
カスタマーストーリー
+
トレーニング案内
キーオペレーターアドバンストレーニング
血液ガスワークショップ
地区技師会、その他のワークショップ
+
製品情報
血液ガス
ポイントオブケア製品群
免疫測定
ITシステム
動脈血サンプラー
経皮モニター
+
お問い合わせ
acutecaretesting.org
わたしたちは急性期医療に携わる医療従事者に役立つ学術情報を提供します
ホーム
>
学術資料/文献
>
諏訪先生の血液ガス博物館
>
呼吸管理
>
肺塞栓診断の論理
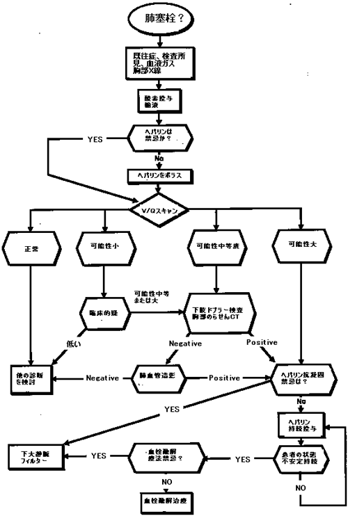
肺塞栓診断の論理
インターネットでみつけたものを日本語化した。大変にわかりやすくよくできている。
このウェブサイトではクッキーを使用しています
クッキーの使用について
このメッセージを今後表示しない